涡轮流量传感器本身不具备现场显示功能,仅将流量信号远传输出,三线制脉冲输出,高电平≥8V,低电平≤0.8V,信号传输距离≤1000米。仪表价格低廉,集成度高,体积小巧,特别适用于与二次显示仪、PLC、DCS等计算机控制系统配合使用。
广泛应用于工业工艺流量监测、石油油品计量、、清水 / 溶剂流量检测、气体 / 低粘液体计量场景。
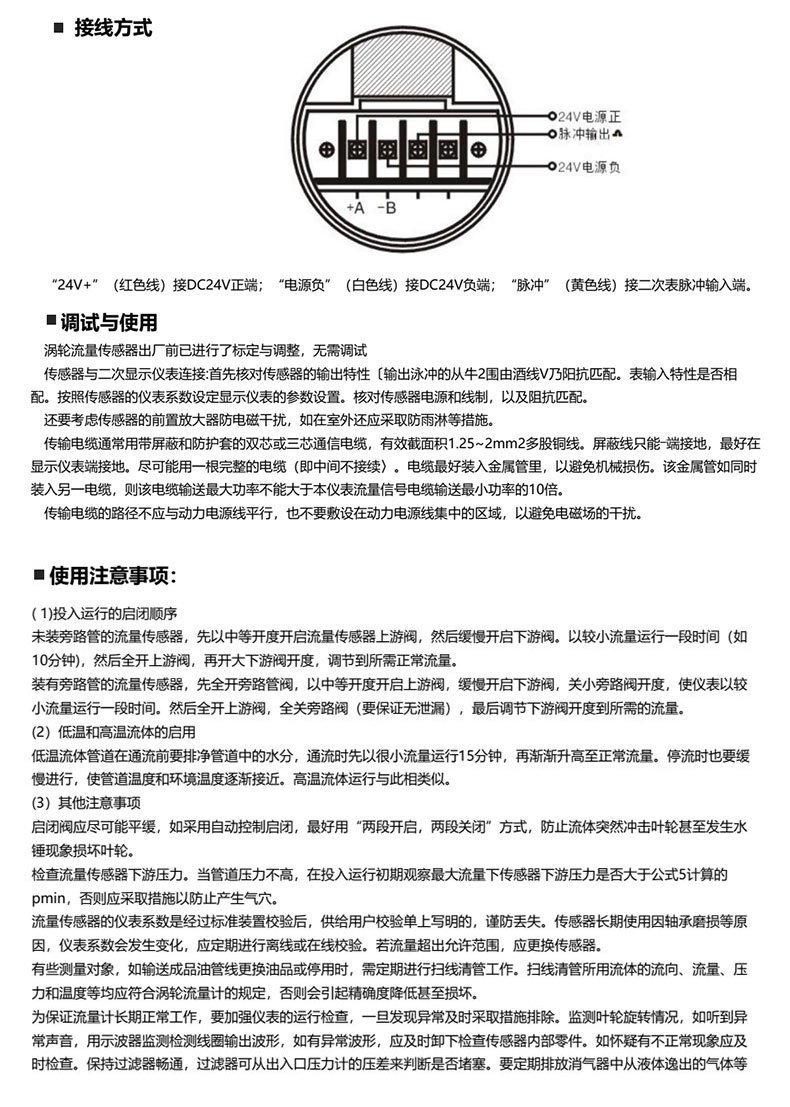
![9~[OOV2UN5]M]GT3}_}%_9M](http://xuyueyun.com/storage/4038/product/20220803/1659522191435913.png)

| 仪表口径(mm) 及连接方式 | 15、20、25、32、40、50、65、80、100、125、150、200使用法兰盘相连接 |
| gps公差等级划分 | ±1%R,±0.5%R,±0.2%R(需特别制造) |
| 测量范围比 | 1:10;1:15;1:20 |
传调节器器所选材质 | 304装饰管、316L装饰管等 |
| 被测有机溶剂湿度 | -20~+110℃ |
| 室内环境情况 | 工作环境溫度:-10~+55℃ 对于湿球温度:5%~90% 大气质量有压力:86kPa~106kPa |
| 走势模拟输出基本功能 | 脉冲讯号率讯号,低电平≤0.8V 高电平≥8V |
| 事业外接电源 | +12VDC、+24VDC(必选) |
| 讯号线数据接口 | 赫斯曼连接管 |
| 防范游戏等级 | IP65 |


1.J9.COM为客户提供安装调试服务,以及其他技术咨询,必要时技术人员可上门提供技术培训。客户如有技术上疑问,技术人员将在4个小时内给出回复。
2.J9.COM物品坚持原则采用ISO9001全球的品质采集体系结构设计工作,感应器器物品保质1年时间内.仪器仪表类物品保质一年,7天退还货,终身制保修。(人因损害不会在保质面积,定制网站物品无的品质的问题未退不更换。)3.因质量问题造成的退换货,J9.COM将承担退换货运费。非质量问题退换货费用将由客户承担。
注:质量问题是指功能,尺寸、指标、安装方式等定制参数未按照客户提出的要求定制,功能不符,尺寸误差,精度不准(误差范围内除外)。
定制产品需双方确认图纸后加工生产,如产品不符合客户要求需在二周内提出书面异议,客户未按规定期限提出异议视为验收合格。
如在期限内提出异议,双方确认后确属产品质量问题或未按双方确认后的要求生产,可调换或退款。如无质量问题,且发货型号与合同签订型号完整无误,则不提供退换货服务。
售后咨询
工艺网络咨询、返厂维修部、税票、匿名举报提倡等对应状况。售后安全服务安全服务电活021-51601181
制造业企业大家号
机构快手小视频号
中小型企业视頻号
商家新浪微博
厂家小丽书