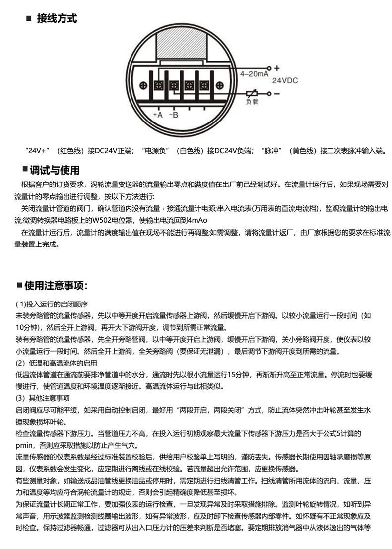
涡轮流量变送器本身不具备现场显示功能,仅将流量信号远传输出,三线制脉冲输出,高电平≥8V,低电平≤0.8V,信号传输距离≤1000米。仪表价格低廉,集成度高,体积小巧,特别适用于与二次显示仪、PLC、DCS等计算机控制系统配合使用。
广泛应用于工业自控、计量系统、设备监控、能源管理等领域的流体流量信号转换与传输场景。


| 仪表口径(mm) 及连接方式 | 4、6、10、15、20、32、40采用螺纹连接 15、20、25、32、40、50、65、80、100、125、150、200采用法兰连接 |
| 计算精度分类 | ±1%R,±0.5%R,±0.2%R(需量身定做) |
| 测量范围比 | 1:10;1:15;1:20 |
感应器器原料 | 304不锈钢装饰管吗材质、316L不锈钢装饰管吗材质等 |
| 被测物质水温 | -20~+110℃ |
| 前提条件前提条件 | 条件体温:-10~+55℃ 相对而言含水率:5%~90% 大气环境的压力:86kPa~106kPa |
| 警报輸出用途 | 俩线制4~20mA直流电手机信号 |
| 做工作电源适配器 | +24VDC |
| 移动信号线接口标准 | 赫斯曼管接头 |
| 卫生防护登级 | IP65 |


1.J9.COM为客户提供安装调试服务,以及其他技术咨询,必要时技术人员可上门提供技术培训。客户如有技术上疑问,技术人员将在4个小时内给出回复。
2.J9.COM软件坚持原则遵循ISO9001全国重量保障体系来设计产生,传红外感应器器软件整车保质半年.汽车仪表盘类软件整车保质3-5年,7天包换货,无限期维护保养。(人员损毁不再整车保质区域,制作软件无重量情况拒退不用换。)3.因质量问题造成的退换货,J9.COM将承担退换货运费。非质量问题退换货费用将由客户承担。
注:质量问题是指功能,尺寸、指标、安装方式等定制参数未按照客户提出的要求定制,功能不符,尺寸误差,精度不准(误差范围内除外)。
定制产品需双方确认图纸后加工生产,如产品不符合客户要求需在二周内提出书面异议,客户未按规定期限提出异议视为验收合格。
如在期限内提出异议,双方确认后确属产品质量问题或未按双方确认后的要求生产,可调换或退款。如无质量问题,且发货型号与合同签订型号完整无误,则不提供退换货服务。
售后咨询
技艺服务质量咨询、返厂抢修、单据、投拆个人建议等有关故障 。售服服务质量电语021-51601181
品牌社会的微信公众号
工厂逗音号
客户视頻号
中小企业新浪微博
厂家点点书