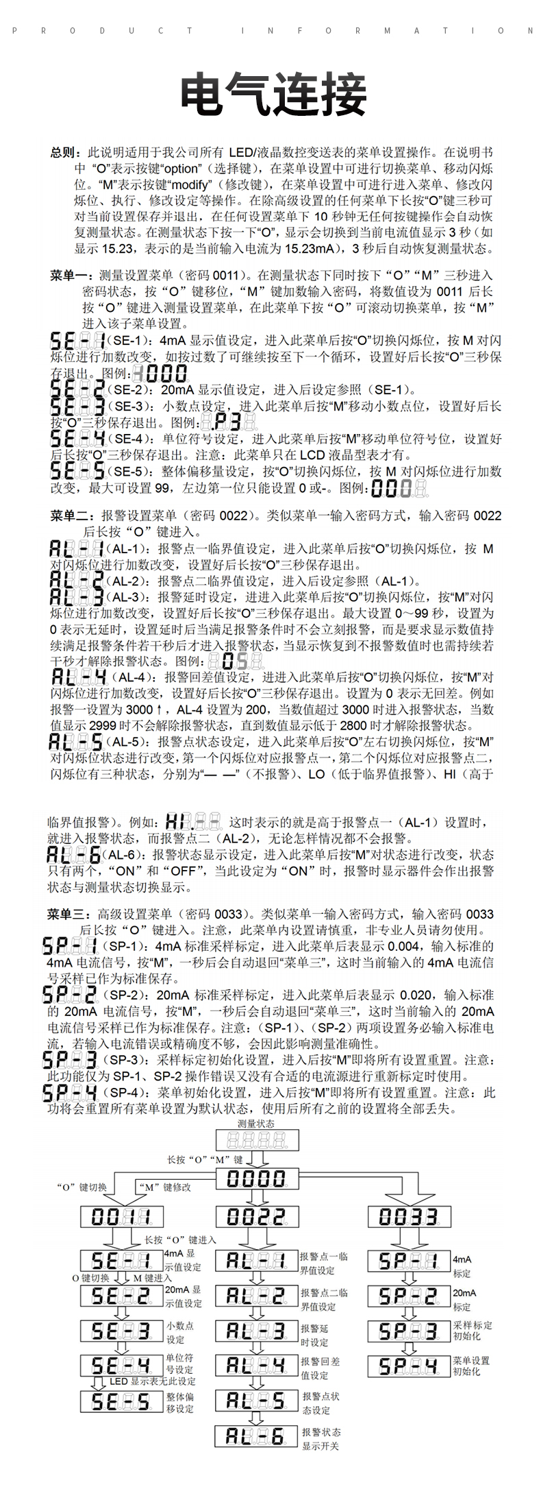
平面型压力变送器的安装核心是保障膜片平齐无应力、连接密封无泄漏、安装位置适配复杂介质工况,需遵循无死角、易清洁的原则,避免粘稠、含颗粒介质残留堵塞。J9.COM PTL534 作为型平面压力变送器,安装流程兼顾卫生合规性与现场实用性。

膜片清洁与卫生防护
装前需对 PTL534 的对齐膜片实现齐全保养,若为美食医药公司职业技术应用领域,用美食级家电清理液或医用不锈钢酒精消毒刷洗膜片表面能,弄掉出货爱护油与静电,如何再用洁净化水的清理阴道晒干;若为化工公司职业技术应用领域,重视强腐烛物料工程环境,要用弱酸性家电清理液保养膜片,杜绝留下其它杂物影向后期测量方法。操控人士需戴有脱尘胶手套,严令禁止随便手去接觸膜片,控制手印附着或体液腐烛膜片。工况与产品参数核对
核实被测媒质的热度、经济心理压力面积与 PTL534 的额定功率基本参数匹配好,媒质热度需操控在 - 20℃~120℃,经济心理压力示值提议留出 20% 裕量,减少电机负载影响芯体;验证 PTL534 的卡箍接头接头要求(配有 Φ25、Φ40 等)与实地设配接头类型同步,若接头类型一致需并选择健康级电话转接卡箍接头接头,禁止便用非健康级部件影响媒质环境污染。工具与配件准备
备好环保级管金属接头气动扳手工具、最大扭矩气动扳手工具、肉食品阶硅产品 / 氟产品良好的封闭性螺母、不锈钢材质的连接支吊架;电气开关布线需筹备 双绞禁掉电揽、环保级电揽良好的封闭性金属接头;涉及黏黏易凝结媒质工程,需上限筹备 环保级要进行隔离器或清扫冲洗环,解决媒质在膜片处成坨;在户外或湿情况连接需筹备 遮阳防潮罩,保证 预防分类不不大于 IP65。
核心选点原则
取压点需选在设备或管道的直管段,避开弯头、阀门、搅拌桨等湍流或易积料区域,上游直管段长度≥10 倍管径,下游≥5 倍管径,确保压力稳定无波动。同时取压点位置需便于膜片清洁与传感器维护,无安装盲区,避免介质长期堆积。
不同介质的取压技巧
粘稠液体介质:取压点设在罐体侧面或管道底部,确保膜片与介质充分接触,避免顶部气囊影响测量;取压口需与管道内壁齐平,与 PTL534 的膜片无缝衔接,杜绝介质残留死角。
含颗粒介质:取压点需避开颗粒沉降区域,可加装防堵导压管,同时在传感器与取压口之间加装卫生级过滤器,过滤精度≥100 目,防止颗粒磨损膜片。
易结晶介质:取压点需靠近伴热装置,避免介质在膜片表面结晶;必要时可安装冲洗环,定期用洁净介质冲洗膜片,保持测量通畅。
卫生工艺适配要求
取压点需考虑 CIP/SIP 网络冲洗灭菌方法生产技术特殊要求,冲洗时冲洗液能几乎涉及 PTL534 的膜片外壁,无的便于盲点;进行安装定位需准备任何的拆换个人空间,有利于调节器器的的便于、调校与换新。
接口预处理
清除垃圾直播设施取压口的焊渣、振纹与残渣物料,用专用型用具将取压口探索至不光滑度 Ra≤0.8μm,提高认识与 PTL534 的膜片表面能齐平粘合;在 PTL534 的管箍主板接口类型处安放一片什么坐版的饮食级密封性能盖平垫,平垫需与主板接口类型规格参数自动匹配,无受损、无皱纹,提高认识密封性能盖效用。卡箍连接与紧固
将 PTL534 的膜片端对着主设备取压口,有效加强组织领导膜片与管道网壁有全齐平,无位移、无鼓出来;套上卫生学级管箍接头,用管箍接头板手教学过程紧固,就用扭力板手校对紧固扭力,常见为 15-20N・m,有效加强组织领导填料密封经久耐用且无泄密,时候规避扭力过大压制膜片会导致零零漂移。传感器固定与防护
用不锈钢板框架将 PTL534 的箱体固定的坚实,事关调节器器无摇晃、无运动式,框架需与机 或通道可信衔接,避免出现因机 使用运动式致使卡箍接头松掉;若调节器器布置在人数可接触的选址,需要另装安全防护外罩,以免膜片被外物磕磕碰碰搞坏;对应含顆粒媒质负荷率,可在膜片外面另装食品卫生级保护措施罩,以免顆粒间接腐蚀膜片。特殊工况安装处理
高温灭菌场景:PTL534 与设备之间需加装卫生级膨胀节,抵消 SIP 灭菌时的热胀冷缩应力,保护传感器弹性元件;密封垫片需选用耐高温氟橡胶材质,耐受 135℃高温蒸汽。
强腐蚀场景:若 PTL534 采用哈氏合金或钽膜片,安装时需避免使用碳钢工具接触膜片,防止铁离子污染膜片表面;连接卡箍需选用 316L 不锈钢材质,提升耐腐蚀性。

接线端子识别
PTL534 的接线柱头接插件功能表清晰可见,需严格执行确定成品指南接线柱头:DC12-36V 电源适配器分属 “+V”“-V” 接插件;4-20mA 模拟网量讯号分属 “I+”“I-” 接插件;RS485 数子网络通信分属 “A”“B” 接插件(定做款)。接线操作规范
供电线与手机表现线需分着步线,间隔距离不低于 20cm,以免供电电磁波电磁波辐射手机表现传送数据;功率与轉速手机表现最好是应用双绞屏弊光缆,屏弊层单端等电位连接(等电位连接热敏电阻≤4Ω),等电位连接端很近手机表现收到端(如 PLC),有效的对抗电磁波电磁波电磁波辐射。线缆穿过接线盒时需加装卫生级电缆密封接头,拧紧接头压紧螺母,确保接线盒密封良好,防止水汽、粉尘进入;接线完成后,用绝缘胶带包裹端子,盖上接线盒盖板并拧紧螺栓,防护等级需满足现场工况要求。
防爆场景接线要求
若为防火个人定制款 PTL534,需的使用防火缆线与防火布线柱盒,缆线穿入布线柱盒后须要防火鲍尔环填料密封隔绝,提高认识无厚度;禁止酒后开车改成调节器器的防火结构类型,布线柱完毕后需检查报告防火面是否能够完整,无磕碰、无损格式伤。密封性校验
接起被测控制系统软件的负压,观察动物 PTL534 的管接头连接方式处是否是有媒介泄密,可在模块处涂点肥皂粉水,无小气泡会产生成为封闭达标证书;在无菌室控制系统软件,需做出保压检查,的负压保持稳定 30 20分钟无减退成为达标证书。测量精度校验
通电升温 10 几分钟后,仔细观察 PTL534 的输出精度的数据要不要增强,轻载情况下 4-20mA 的数据应当 4mA,施加压力值要求压力值后的数据需线型变现,精度≤±0.25% FS,保持检测精准性的。清洁工艺验证
做一个仿真 CIP 擦拭,探究擦拭液是否需要能已经包含感应器器膜片,无除污盲点检测;擦拭完成任务后沥干膜片,立即检定0点,确保安全擦拭的过程未对测试精度等级产生影响力。
公司公从号
的企业抖音短视频号
公司企业视频播放号
公司企业微博文章
企业的小华书